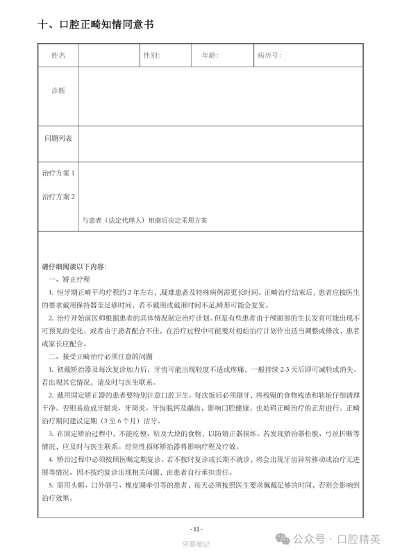
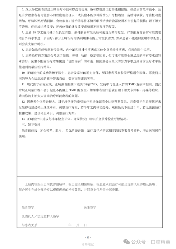
口腔正畸知情同意书模板

口腔正畸知情同意书模板

口腔正畸知情同意书模板

本文内容源自网络仅供参考,不作为诊断医疗依据,更多查询请 → 在线咨询客服

(0)

相关推荐

  • 2022年口腔门诊营销计划书模板

    每到年关,口腔门诊最重要的事情,莫过于制定新年度营销计划! 随着口腔门诊数量每年数千家的递增,行业竞争白热化。凡事预则立不预则废,口腔门诊制定营销计划,有利于有效安排和管理营销工作…

    2022年2月17日
  • 保证种牙成功身体必须满足四大条件

    1、良好的口腔状况 口腔的健康情况对手术的成功率有一定的影响, 如果有牙周炎、牙龈炎等口腔疾病,需要先进行治疗之后,并根据医生建议才能进行种牙。 2、达标的身体指征 糖尿病、心脏病…

    2024年4月26日
  • 口腔机构做活动如何打邀约电话给大家整理出五大技巧

    A:明确告知复诊能够保障牙齿的使用寿命 以种植为例,医生需要明确告知患者每次复诊的不同原因,检查的项目,复诊的周期,只有这样才能保障种植牙的长期使用寿命。 只有让患者自己了解到每一…

    2023年4月12日
  • 口腔美团洗牙好评模板范文

    19年摘完牙套之后,医生就建议每年最好安排一次洗牙,刚好快过年了,就找了个时间给自己牙齿洗白白~ 这家在美团上看到评价挺不错,他家最近刚进的进口喷砂粉体验感超赞,会比一般喷砂粉更加…

    2022年2月12日
  • 口腔诊所牙周手术知情同意书模板

    牙周手术知情同意书 患者姓名: 性别: 年龄: 病历号: 临床诊断: 拟定手术: 麻醉方式: 经医生诊断患者需行牙周手术治疗,其符合门诊手术治疗条件,现将有关术前术中和术后可能出现…

    2022年9月27日